Comprehensive synthesis finds longer mindfulness practice reduces depression, anxiety, stress
A cross-study synthesis of trials, protocols, and meta-analyses links larger daily mindfulness practice with measurable drops in depression, anxiety, and stress; effect sizes cluster around small-to-moderate ranges.

Researchers assembling randomized experiments, trial protocols, and meta-analyses report that larger doses of mindfulness practice are associated with reductions in depressive symptoms, anxiety, and stress across multiple study designs. The StudiCare guided internet-and-mobile intervention for German-speaking college students found significant improvements on the primary outcome mindfulness and suggested significant effects on depressive symptoms, anxiety symptoms, and stress, with mindfulness mediating those secondary-outcome gains and adherence rated adequate. A meta-analysis of meditation apps yields a standardized mean difference of 0.29 (95% CI 0.14–0.45) for psychological well-being versus controls, providing a quantitative anchor for app-based dose effects.
At the same time, dose-focused trials and protocols show how complex the relationship is. A planned 28-day, four-arm randomized trial will randomize participants to daily practice doses of 4, 10, 20, or 30 minutes per day and set its target sample size assuming a conservative standardized mean difference of 0.2. That protocol explicitly instructs participants not to undertake additional mindfulness training during the intervention period to isolate the daily-dose effect. The trial designers wrote, “We chose these session lengths for our dose conditions to align with the range of dose variations that have been used in previous experimental research,” linking dose choices to prior literature and teacher guidance.
Not all randomized dose manipulations point uniformly toward longer being better. The Mindfulness journal randomized experiment by Strohmaier, Jones, and Cane (doi 10.1007/s12671-020-01512-5) used a single-blind, equal-time design in which groups received four sessions administered over two weeks: a 20-minute mindfulness condition, a 5-minute mindfulness condition, or a control condition, with audiobook extracts used so every session lasted 25 minutes total. As described in the literature, “To directly test the ‘more is better’ hypothesis of the dose–response relationship, Strohmaier et al. conducted a small RCT (N = 71) comparing two doses of face-to-face mindfulness practice.” Surprisingly in that trial, participants who engaged in the 5-minute sessions reported significantly greater improvements on trait mindfulness, state mindfulness, and stress than participants who engaged in the 20-minute sessions, with a trend in the same direction for depression and anxiety; participants were novice practitioners and inclusion required age over 18.

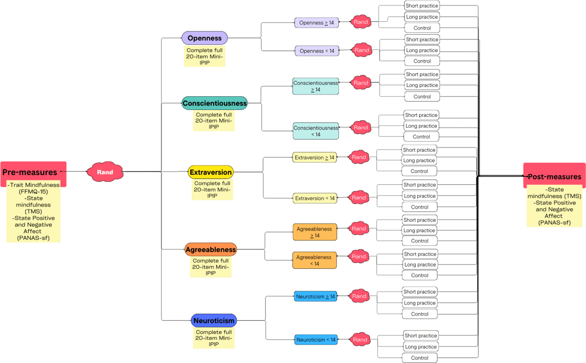
A separate single-session, four-arm experiment summarized in a Nature excerpt compared 10-minute and 20-minute mindfulness sessions against matched 10-minute and 20-minute control conditions and tested moderators including trait mindfulness, neuroticism, and prior meditation experience. Other moderator signals have appeared elsewhere: the StudiCare trial found Openness to Experience was the only personality trait moderating mindfulness outcomes. At the same time, a dose–response meta-regression across 203 randomized trials by Strohmaier found greater actual use predicted increased mindfulness post-program but no robust dose–response for psychological distress outcomes, and commentators such as Bowles and colleagues have cautioned that methodological limitations like memory bias and self-report measures may obscure true dose effects.
Taken together, the synthesis shows consistent mental health benefits from mindfulness practice overall, quantitatively modest effects for apps and online programs, and a mixed but actionable picture for dose. Current and planned trials are explicitly testing daily minutes and pre-specified moderators with conservative power assumptions so that clinicians, app developers, and meditators can better match practice length to individual needs.
Know something we missed? Have a correction or additional information?
Submit a Tip

